用户名:
密码:
验证码:
登录
注册帐号
设为首页
|
加入收藏
|
联系我们
主页
协会介绍
协会动态
综合新闻
标准检索
协会标准
协会期刊
咨询服务
学术研究
网上书店
分支机构
会员服务
专家库
搜索:
搜索
热门标签:
标准
规范
防火设计
设计规范
市政管网工程
当前位置:
主页
>
通知公告
>
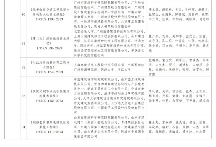
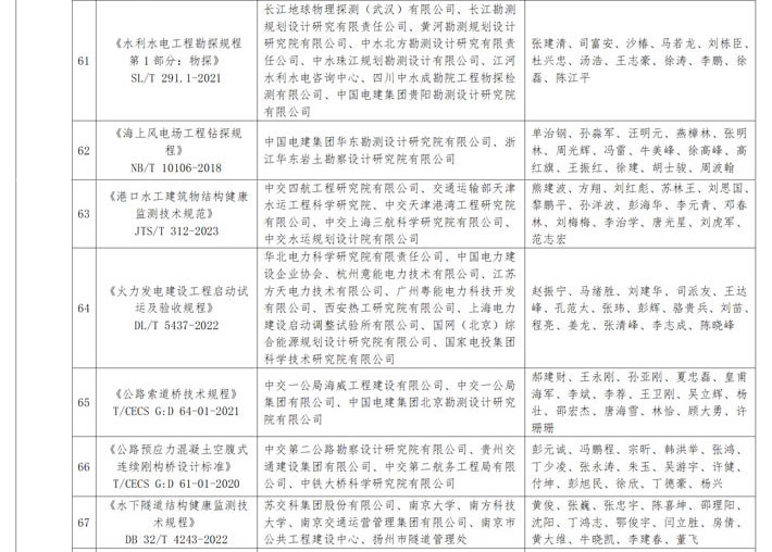
中国工程建设标准化协会关于工程建设标准科技创新奖授奖的决定
作者:
admin
单位:
中国工程建设标准化协会
通知公告
中国工程建设标准化协会关于工程建设
关于召开中国工程建设标准化协会学术
关于征求《2025年第二批协会标准制订
中国工程建设标准化协会关于“工程建
关于组织开展2025年度工程建设标准科技
关于征集中国工程建设标准化协会标准
协会动态
关于推荐第二十六届中国专利奖项的公
公示
重温入党誓词 坚定理想信念——中国工
工程建设标准化改革发展与创新工作研
中国工程建设标准化协会与中国建研院
《工程建设标准化简史》编纂工作会议